
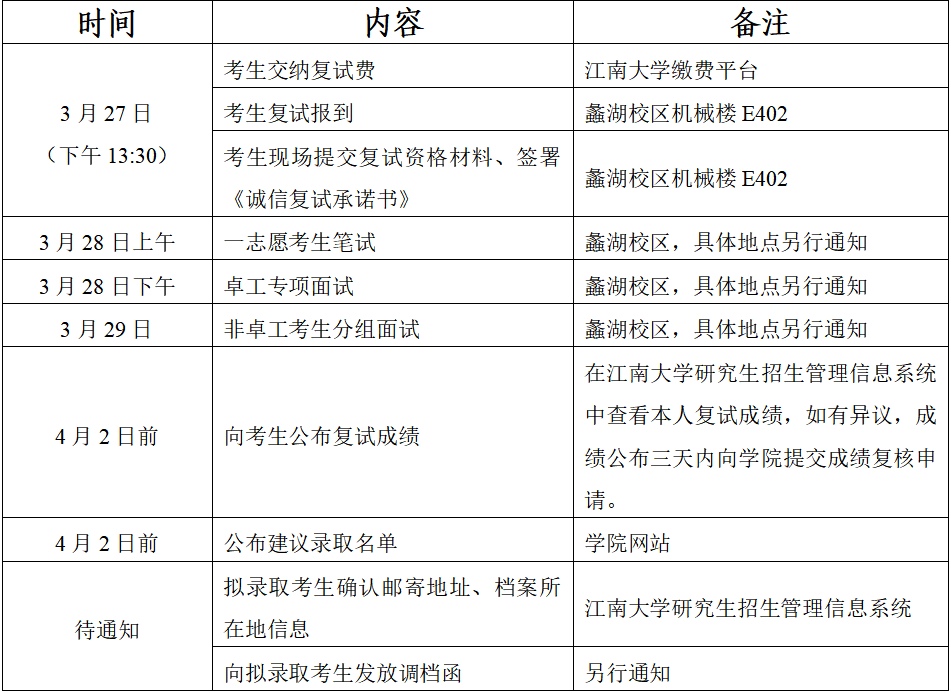
注:调剂考生相关安排另行通知。
“江南大学研究生招生管理信息系统”网址:http://yzgmis.jiangnan.edu.cn/ksxt/
“江南大学缴费平台”网址:http://pay.jiangnan.edu.cn/payment/
缴费说明:进入复试考生在学院规定的时间内登录“江南大学缴费平台”交纳复试费用,复试收费标准:80元/生。考生搜索微信公众号“江南大学财务处”,在“业务办理”中选择“学生缴费”,或登录“江南大学网上缴费平台”(网址:http://pay.jiangnan.edu.cn/payment/);用户号在“学工号”输入正确的身份证号,初始密码(9位):“SS”+准考证编号后4位+“@fs”,如“SS1234@fs”(友情提醒:考生账号已开通,切勿自行注册)。按照提示缴费,并打印或截图保存付费凭证。

智能制造学院
2026年3月24日